北非国际赛各赛项晋级单位:为继续落实金砖国家领导人第十七次会晤《里约热内卢宣言》关于强调致力于加强教育、培训、科技等领域的国际交流与合作推动职业教育高质量发展的精神和贯彻落实习近平总书记关于技能人才工作的重要指示精神,依据《关于举办2026第十届金砖
2025-12-15 185
根据《关于举办2025第九届金砖国家技能发展与技术创新大赛国际赛的通知》(金砖赛组委会函〔2025〕14号),摩洛哥高等教育、科学研究和创新部、一带一路暨金砖国家技能发展国际联盟及金砖国家技能发展与技术创新大赛组委会计划于2026年4月至5月期间在摩
2025-09-19 233
根据《关于举办2025第九届金砖国家技能发展与技术创新大赛国际赛的通知》(金砖赛组委会函〔2025〕14号;链接网址:http://inwsa.org/#/view/3215),摩洛哥高等教育、科学研究和创新部、一带一路暨金砖国家技能发展国际联盟及金
2025-09-17 191
各有关院校、单位:为深入贯彻《关于加快和扩大新时代教育对外开放的意见》文件精神,积极响应2026“中非人文交流年”倡议,落实“人文交流伙伴行动”合作方案,促进中非合作论坛峰会成果转化与落地,促进国内高校与“一带一路”沿线国家高校的深度合作,扩大教育开
2025-09-18 186
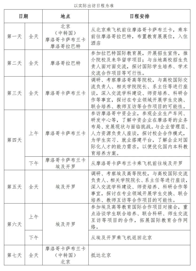
各有关院校、单位:为深入贯彻《关于加快和扩大新时代教育对外开放的意见》文件精神,积极响应2026“中非人文交流年”倡议,落实“人文交流伙伴行动”合作方案,促进中非合作论坛峰会成果转化与落地,强化职业教育与国际产能合作对接能力,助力国内职业院校“随企出
2025-09-18 242
项目特色走进当地名校:参访素有“摩洛哥清华”之称的哈桑二世大学,亲身感受中摩教育交流与合作课堂教学实践。感受北非饮食文化:亲手学习塔吉锅烹饪、当地传统茶艺与陶艺制作,沉浸式体验摩洛哥独特生活风情。感知北非历史文化:从千年历史古堡到现代活力都市,感受文
2025-09-16 124
2025年北非数字技能挑战赛于4月24日圆满落幕。本届赛事吸引了来自中国、摩洛哥等国选手踊跃参赛。突尼斯与埃及选手通过线上参赛士气高昂。赛后,组委会组织了一场为期三天的文化感知活动,以交流互鉴、文化理解增进中北非学子友谊。活动首日,在哈桑二世大学“非
2025-05-07 300
4月23日,2025“数字北非Digital Innovation”技能挑战赛(第二届中北非国际职业教育数字化创新技能竞赛)国际总决赛在摩洛哥卡萨布兰卡圆满落幕。本届大赛由摩洛哥高等教育、科学研究和创新部、突尼斯职业培训和就业部、埃及高等教育和科学研
2025-04-25 265
2025年3月3日,2025“数字北非Digital Innovation”技能挑战赛(第二届中北非国际职业教育数字化创新技能竞赛)国际总决赛赛前说明会以线上线下形式顺利召开。来自中国、埃及、摩洛哥、突尼斯等国家的86支参赛队伍、约300名选手和指导
2025-03-07 219
备受欢迎和瞩目的2025“数字北非 Digital Innovation”技能挑战赛(第二届中北非国际职业教育数字化创新技能竞赛国际总决赛)将于今年2025年4月20日至27日在摩洛哥卡萨布兰卡隆重举行。目前,赛事各项筹备工作已全面启动。本届赛事将由
2025-02-21 130