各有关院校、单位:
为深入贯彻《关于加快和扩大新时代教育对外开放的意见》文件精神,积极响应2026“中非人文交流年”倡议,落实“人文交流伙伴行动”合作方案,促进中非合作论坛峰会成果转化与落地,强化职业教育与国际产能合作对接能力,助力国内职业院校“随企出海”,推动中外职业院校、海外中资企业实现资源互通和与互学互鉴,贡献中非职业教育合作与人文交流,中北非国际教育创新联盟拟于2026年5月10日—5月16日及2026年10月18日—10月24日期间,组织选派代表团赴埃及、摩洛哥、突尼斯等国家开展2026年职业教育高质量服务国际产能合作研讨会暨“一带一路”职业教育交流项目对接会。
现就组团公务等有关事项通知如下:
一、基本情况
1. 团组名称:2026年职业教育高质量服务国际产能合作研讨会暨“一带一路”职业教育交流项目对接会
2. 拟访国家:
(1) 路线一:埃及、摩洛哥
(2) 路线二:突尼斯、摩洛哥
3. 访问日期(拟):
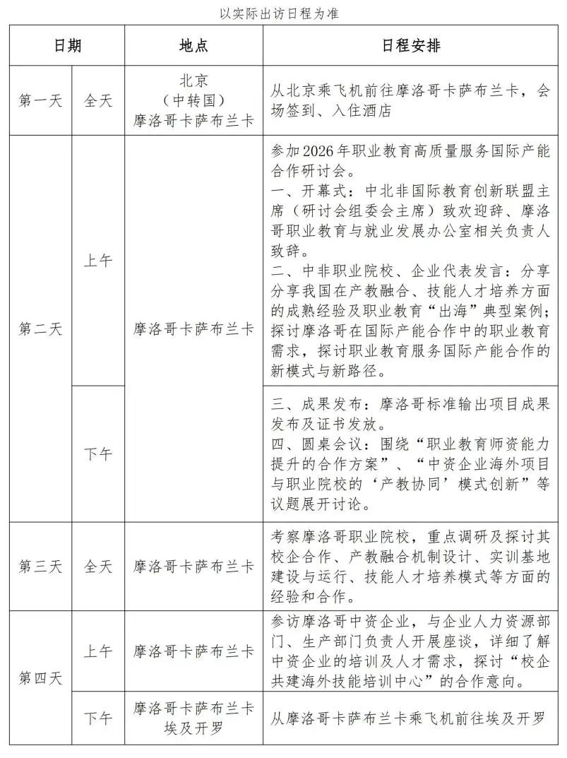
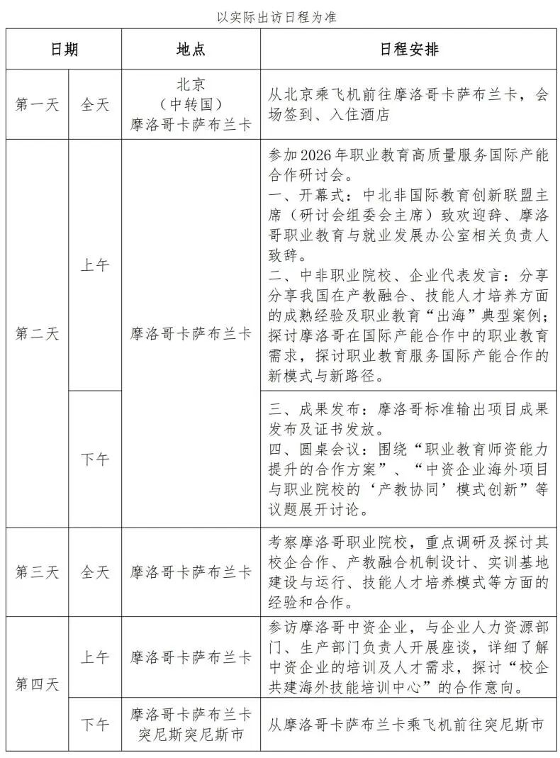
(1) 2026年5月10日—5月16日(两国7天)
(2) 2026年10月18日—10月24日(两国7天)
4. 组织机构:
主办单位:中北非国际教育创新联盟
承办单位:北京鸿洲文润科技有限公司
支持单位:
埃及高等教育与科学研究部
突尼斯高等教育与科研部
摩洛哥职业教育与就业发展办公室(OFPPT)
摩洛哥私立职业教育联合会
二、出访任务
1. 参与职业教育高质量服务国际产能合作研讨会
围绕“职业教育适配国际产能需求”“中非职业教育标准共建”“海外分校”等核心议题,结合我国“职教出海”典型案例和经验成果,与埃及、摩洛哥、突尼斯等国教育部门官员、职业院校代表、行业协会专家开展专题对话,交流分享我国在产教融合、技能人才培养方面的成熟经验;有针对性地调研、系统性梳理当地在国际产能合作中的职业教育需求,探讨职业教育服务国际产能合作的新模式与新路径,并结合2026年“中非人文交流年”工作要求及“人文交流伙伴行动”部署,重点研讨中非合作论坛峰会中“职业教育合作专项”落地路径,推动双方就“联合开发国际产能适配课程”“共建海外工程技术学院”达成初步合作意向或合作框架。
2. 高质量开展“一带一路”职业教育交流项目对接会
针对我国职业院校“中外联合培养”“师生交流互访”“‘中文+职业技能’培训”等合作项目模式与适配需求,以及当地院校“引进优质教学资源”“提升师资专业能力”“对接中资企业就业渠道”等诉求,搭建“一对一”“多对一” 对接平台,推动中外院校签署《职业教育交流合作备忘录》(含框架合作协议),明确师生互派规模、联合培养项目内容、培训资源共享方式等具体条款;同时促成参团的职业院校与当地中资企业、行业协会签署《技能人才定向培养项目合作协议》,构建“招生—培养—就业”一体化合作模式。
3. 走进当地名校调研考察
实地考察当地优质高等职业院校及应用技术大学,重点调研其政校企合作、校企合作、产教融合机制设计、实训基地建设与运行、技能人才培养模式等方面的经验与需求,为国内院校制定差异化合作策略提供可参照依据。
4. 实地走访并调研当地中资企业
实地考察埃及、摩洛哥、突尼斯等“一带一路”沿线国家中资企业,与企业人力资源部门、生产部门负责人开展座谈,详细了解企业在海外生产运营中面临的“技能人才短缺类型”“培训频次与时长需求”“技能认证标准”等信息,为后续“订单式”培训项目开发提供精准依据;同时考察企业现有培训场地、设备条件,探讨“校企共建海外技能培训中心”的可行性,明确场地使用、设备投入、师资配备、实验实训等合作细节。
三、出访费用
参团人员国际旅费、食宿、公杂、城市间交通费、签证、保险、会议注册费等相关费用由参团单位自行承担。具体费用情况另行通知。
四、报名方式与截止时间
请参团单位填写《出访人员信息表》(附件2),于2025年12月15日前以邮件形式发送至邮箱info@snaeia.com。
联系人:
卓老师: 18618269931(微信同号)
邓老师: 15910210667(微信同号)
电话: 010-53323733
埃及、摩洛哥出访日程安排(拟)


突尼斯、摩洛哥出访日程安排(拟)


附件1:关于推荐参与“2026年职业教育高质量服务国际产能合作研讨会暨‘一带一路’职业教育交流项目对接会”的通知.pdf
公司:中北非国际教育创新联盟
联系电话:+86 010-53323733
传真:+86 010-53323733
联系地址:北京市朝阳区望京SOHO塔1A座0608