各有关院校、单位:
为深入贯彻《关于加快和扩大新时代教育对外开放的意见》文件精神,积极响应2026“中非人文交流年”倡议,落实“人文交流伙伴行动”合作方案,促进中非合作论坛峰会成果转化与落地,促进国内高校与“一带一路”沿线国家高校的深度合作,扩大教育开放,擦亮“留学中国”品牌,中北非国际教育创新联盟拟于2026年5月10日—5月16日及2026年10月18日—10月24日期间,组织选派代表团赴埃及、摩洛哥、突尼斯等国家参加2026年北非国际教育展暨校际交流访问活动,境外停留7天。
现就有关组团工作事项通知如下:
基本情况
1. 团组名称:2026年北非国际教育展暨“一带一路”国际交流访问活动
2. 拟访国家
(1) 路线一:埃及、摩洛哥
(2) 路线二:突尼斯、摩洛哥
3. 访问日期(拟)
(1) 2026年5月10日—5月16日(两国7天)
(2) 2026年10月18日—10月24日(两国7天)
4. 组织机构
主办单位:中北非国际教育创新联盟
承办单位:北京鸿洲文润科技有限公司
支持单位:
埃及高等教育与科学研究部
突尼斯高等教育与科研部
出访任务
1.拓展中非教育交流合作渠道
举办国际教育展;探索与北非国家高校和机构在境外办学、设立海外分校、开展师生交流、来华留学生教育、国际会议(论坛、研讨会等)项目领域开展合作的可能性。
2.强化国际合作项目品牌建设
展示院校国际化专业(群)、特色专业、学术科研成果、来华留学生招生专业等,助力中非合作伙伴院校在国际舞台上树立优质教育资源合作与品牌形象,提升学校国际声誉和影响力。
3.服务高校来华留学生教育“提质增效”
通过教育展,集中宣传、推介、展示中方参展院校学科特色、专业优势和来华留学生教育培养成果、招生录取政策条件,吸引北非优质生源“留学中国”。
4.服务共建中非人文交流
促进中非青少年文化理解与交流互鉴,宣传中华历史文化、高等教育成果,为中非高校教育合作交流搭建平台。
出访费用
展位费、参团人员国际旅费、食宿、公杂、城市间交通费、签证、保险等相关费用由参团单位自行承担。具体费用情况另行通知。
报名方式与截止时间
请参团单位填写《出访人员信息表》(附件2),于2025年12月15日前以邮件形式发送至邮箱info@snaeia.com。
联系人:
卓老师: 18618269931(微信同号)
邓老师: 15910210667(微信同号)
电话: 010-53323733
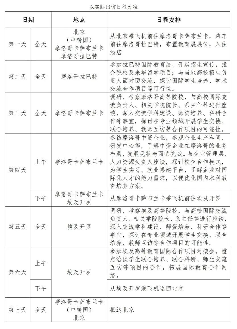
埃及、摩洛哥出访日程安排(拟)

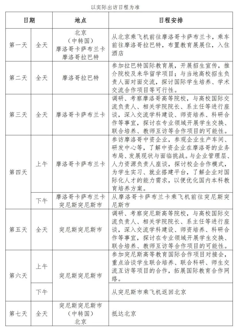
突尼斯、摩洛哥出访日程安排(拟)

附件1:关于推荐参与“2026年北非国际教育展暨‘一带一路’国际交流访问活动”的通知.pdf
公司:中北非国际教育创新联盟
联系电话:+86 010-53323733
传真:+86 010-53323733
联系地址:北京市朝阳区望京SOHO塔1A座0608